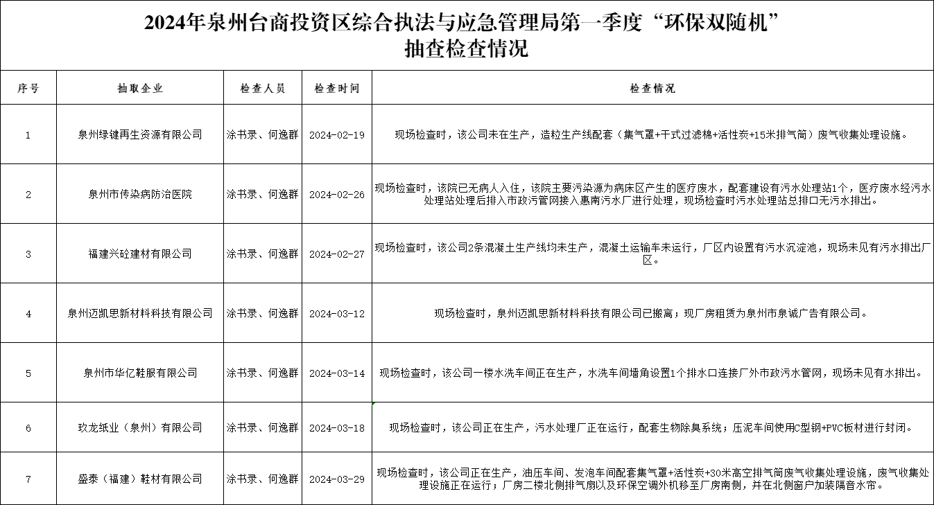
【“双随机、一公开”】2024年泉州台商投资区综合执法与应急管理局第一季度“环保双随机” 抽查检查情况
时间:2024-04-02 14:53 浏览量:
 

扫一扫在手机上查看当前页面