- 索 引 号:QZ13112-0101-2023-00007
- 备注/文号:泉台管民生规〔2023〕5号
- 发布机构:民保障局
- 公文生成日期:2023-03-28
各医疗卫生单位:
现将《泉州台商投资区新生儿遗传性耳聋基因免费筛查工作实施方案》印发给你们,请认真贯彻落实。
泉州台商投资区管理委员会 泉州台商投资区管理委员会
民生保障局 财政金融与国资局
2023年3月28日
(此件主动公开)
泉州台商投资区新生儿遗传性耳聋基因 免费筛查工作实施方案
为减少听力障碍发生,进一步控制出生缺陷发生率,提高出生人口素质,根据《中共福建省泉州台商投资区工作委员会 泉州台商投资区管理委员会关于兴办2023年为民办实事项目的通知》(泉台委〔2023〕1号)精神,决定在全区范围内开展新生儿遗传性耳聋基因免费筛查服务工作,现结合我区实际制定本实施方案。
一、工作目标
1.总体目标
通过新生儿耳聋基因筛查,弥补常规听力筛查不能发现迟发性耳聋和药物性耳聋基因携带者的不足,准确做出病因分析,提出早期干预措施,减少听力障碍发生,实现“早发现、早诊断、早干预”,达到有效预防出生缺陷的目标,减轻家庭和社会负担,促进社会和谐发展。
2.具体目标
项目实施期间,本辖区助产机构所出生的新生儿均可接受免费耳聋基因筛查1次,全年计划完成1000人。各助产机构开展此项目工作务必遵循“应查尽查,不得漏查”的原则,确保2023年我区新生儿得到全面的遗传性耳聋基因免费筛查。
二、实施原则
1.公益性原则
由政府购买,为本辖区助产机构所出生的新生儿实行免费遗传性耳聋基因筛查。
2.知情自愿选择原则
医务人员在采血前应充分告知筛查的条件、方式、灵敏度等情况,新生儿监护人自愿选择接受或不接受本次筛查。
3.保密性原则
任何筛查相关单位或个人不得在未获得监护人授权的情况下对外公布筛查结果。
三、组织管理
1.成立项目管理办公室
成立儿童耳聋基因筛查项目管理办公室(以下简称“项目办”,设在区妇幼保健院),由区民生保障局、区财政局、区医院、区妇幼保健院相关人员组成,负责项目的总体组织协调,确保项目顺利实施。
2.设立技术指导小组
项目办下设项目技术指导小组,由区医院、区妇幼保健院、区高品医学检验实验室等相关专家组成,负责指导技术方案的制定,监督项目的质控工作,协助项目办完成项目工作的年度评估报告。
四、实施时间
2023年1月起至2023年12月31日。
五、筛查对象
本辖区助产机构出生的新生儿。
六、实施内容
1.基因突变位点检测
采用耳聋基因芯片检测技术,对被筛查对象的GJB2、GJB3、SLC26A4和线粒体12SrRNA四个常见耳聋基因的15个突变位点进行检测。阳性标本需要进行复核检测工作。
2.建立档案跟踪随访
对所有遗传性耳聋基因筛查阳性新生儿,建立健康咨询档案并随访跟踪,对药物性耳聋基因携带的新生儿,对其母系家属进行基因检测和健康教育,避免药物性耳聋的发生。对迟发性耳聋高危的新生儿家属做好健康教育和随访,避免和延缓耳聋发生。
3.重点人群引导转诊
对其他耳聋基因突变携带者,作为重点人群,引导转诊进行听力学检测和诊断,及早确认其听力状况,提供干预指导和生活指导。
4.父母检测优生优育
对确定因遗传导致耳聋的新生儿,建议再生育前需对夫妇双方进行基因检查,必要时进行产前诊断,避免再次生育聋儿。
七、职责分工
1.区民生保障局
负责制定项目实施方案,审核、确定和公布服务机构,统筹组织实施、监督指导新生儿遗传性耳聋基因免费筛查服务项目的管理运行及资金使用的监督指导。
2.区财政金融与国资局
负责项目筛查经费的足额拨付到位、监督指导。
3.区卫生计生综合监督执法大队
负责做好辖区内采血机构的日常监督工作。
4.区妇幼保健院
协助区民生保障局制定项目实施方案和工作流程;做好本辖区项目工作的组织实施,做好信息收集、数据统计、审核上报等工作;承担项目工作的宣传发动、业务培训、质控检查、监督指导、进度跟踪、信息管理和追踪随访等具体事务。
5.采血机构
承担项目采血工作的机构为我区助产机构(见附件1)。各采血机构应严格按照卫生部有关新生儿疾病筛查技术规范的规定进行采血,遵循“知情同意”的原则,采血时间则与新生儿疾病筛查采血同步,并做好相关信息登记。
6.耳聋基因筛查和复核机构(以下简称“检测机构”)
中标单位为检测机构,负责统一收集血样标本,对血样标本进行检测,对阳性标本进行复核。按照《遗传性耳聋基因芯片检测实验室管理规范》和《耳聋基因芯片检测实验室质量控制规范》完成血样的核酸提取、基因扩增、芯片检测和复核,并出具具有法律效力的检测报告、筛查结果的反馈;引导筛查结果阳性的监护人将新生儿带到相关的咨询机构接受专家咨询或检测,阳性结果的信息报送;配合项目办完成宣传、推广、培训等工作;协助组建耳聋基因检测遗传咨询专家团队。
7.诊断咨询机构
区医院为项目诊断咨询机构,负责对耳聋基因筛查结果为阳性者提供诊疗和咨询服务,并做好个案登记。如遇诊断不明确、咨询困难等问题,可通过项目办协助转上级医院进一步诊断和咨询。
八、经费使用管理
1.经费来源与标准
耳聋基因免费筛查经费标准为300元/人,其中:采血费用25元/人,实验室检测费用275元/人。根据《中共福建省泉州台商投资区工作委员会 泉州台商投资区管理委员会关于兴办2023年为民办实事项目的通知》(泉台委〔2023〕1号),项目实施经费由区财政全额承担。
2.经费拨付方式
经费拨付采取“半年度结算”和“年度结算”相结合的方式据实拨付。各项目实施单位于2023年7月5日、2024年1月15日分两次上报”半年度”“全年度”的经费结算材料至区妇幼保健院,区妇幼保健院负责结算资料的初审工作,并于2024年1月15日前将审核结果及经费结算有关材料上报至区民生保障局。区民生保障局将根据各项目实施单位项目完成进度据实拨付检测费至各项目实施单位(含采血费用、实验室检测费用)。
3.经费管理
采血费用指采血机构耳聋基因筛查人员劳务及耗材费用;实验室检测费用指采用耳聋基因芯片检测技术,对被筛查对象的GJB2、GJB3、SLC26A4和线粒体12SrRNA四个常见耳聋基因的15个突变位点进行检测并出具筛查报告(包括召回可疑阳性标本的复核,复核不再重复计算经费),包括为采血机构提供项目所需的采血卡片、采血针等费用。
专项补助资金必须专款专用,任何单位和个人不得以任何形式截留、挤占和挪用专项补助资金。
九、工作流程
1.采血机构
负责新生儿采血,做好相关记录并及时录入信息统计表。
2.检测机构
按时出具检测结果,耳聋基因筛查结果通过电话、短信或者邮寄方式反馈给新生儿的监护人。
如检测结果为阴性的,由检测机构以电话、短信或者邮寄通知新生儿的监护人。
如检测结果为可疑阳性的,检测机构应在1个工作日内通知耳聋基因筛查可疑阳性样本婴儿的监护人,督促并确保其在收到通知后按预约时间(2-7个工作日)携婴儿至采血机构进一步确诊或随访。因地址不详或拒绝随访等原因而失访者,检测机构应通知采血机构,由采血机构配合追访。无法追访到的,采血机构报区妇幼保健院协助追踪。
如检测结果为阳性的,检测机构应当立即电话或者短信通知新生儿的监护人,引导其尽快到有资质的医疗保健机构接受诊断咨询,同时反馈到采血机构。对1个月后仍未就诊的新生儿应进行追访,及时记录每次追访结果并录入信息统计表。如2个月后新生儿仍未就诊或因地址不详或拒绝随访等原因而失访者,检测机构负责将这部分新生儿信息整理后提交给区妇幼保健院,区妇幼保健院负责将这部分新生儿信息按整理后下发至各乡镇卫生院、村卫生所协助追访。
3.各乡镇卫生院、村卫生所
指定专人负责追访,在收到追访名单后应层层落实,同时做好追访信息的登记。确因地址不详或拒绝随访等原因而失访者,各乡镇卫生院、村卫生所应当标明原因,提交书面告知材料至区妇幼保健院备案。
十、信息管理工作
建立信息报送制度,各相关责任单位要指定专人负责,做好信息收集报送、材料归档保存等工作,以备核查。采血机构每月10日前将上个月的《泉州台商投资区新生儿遗传性耳聋基因免费筛查统计表》(附表8)上报区妇幼保健院,再由区妇幼保健院于每月15日前将统计报表上报至区民生保障局卫健科。检测机构于每月5日前将上个月的《泉州台商投资区新生儿遗传性耳聋基因免费筛查阳性结果统计表》(附表9)报区妇幼保健院,区妇幼保健院核对无误后,于每月15日前将统计表报送至区民生保障局卫健科。
局卫健科联系人:林斌生、陈圣伟,联系电话:27396668,邮箱:tstzqwj@163.com;区妇幼保健院:何小红、刘凤琴,联系电话:27395539,邮箱:tstzqfy@163.com
附件:1.泉州台商投资区新生儿遗传性耳聋基因免费
筛查项目采血及检测机构名单
2.各项目实施单位新生儿遗传性耳聋基因免费
筛查任务分解表
3.泉州台商投资区新生儿遗传性耳聋基因免费 筛查操作流程
附件1
泉州台商投资区新生儿遗传性耳聋基因 免费筛查项目采血及检测机构名单
|
采血机构 |
检测机构 |
|
区医院、东园镇中心卫生院、弘润医院 |
有资质的检测机构 |
附件2
各项目实施单位新生儿遗传性耳聋基因免费筛查任务分解表
|
项目实施单位 |
任务数(人) |
筛查对象 |
|
区医院、东园镇中心卫生院、弘润医院 |
1000 |
新生儿 |
附件3
泉州台商投资区新生儿遗传性耳聋基因 免费筛查操作流程
一、采血
(一)新生儿
1.孕妇入院时签署采血卡和知情同意书(附表1、2)。
(1)医院工作人员按要求填写采血卡上的孕妇信息;
(2)孕妇在采血卡和知情同意书上签名;
(3)医院保留知情同意书医院留存联(第二联),并将孕妇签字的知情同意书(第一联、第三联)及晾干后的采血卡置于同一密封袋。
2.孕妇或其丈夫提供身份证明。
医院收集身份证明材料与知情同意书第二联一同留底存档。
3.采集脐带血或新生儿足跟血制成滤纸干血片。
采集血片的两种主要方式:新生儿足跟血和新生儿脐带血。
(1)新生儿足跟血采集:
血片采集人员清洗双手并佩戴无菌、无滑石粉的手套;
按摩或热敷新生儿足跟,并用75%乙醇消毒皮肤;
待乙醇完全挥发后,使用一次性采血针刺足跟内侧或外侧,深度小于3毫米,从第1滴血开始取样;
④将滤纸片接触血滴,切勿触及足跟皮肤,使血液自然渗透至滤纸背面,避免重复滴血,至少采集2个血斑;
⑤手持消毒干棉球轻压采血部位止血。
(2)新生儿脐带血采集:
用碘伏纱布等自脐带断端向胎盘断端快速擦拭,消毒2-3遍,消毒范围为自脐带断端10-15cm,清除血液羊水胎粪等;
消毒完成后用此纱布扶持住脐带断端,并暴露好脐静脉的充盈处准备穿刺;
无菌取下采血袋针帽,在距脐带断端3-5cm处针头斜面朝下或侧面小角度穿刺脐静脉采血;如脐带相对平直,见血后针头可沿血管壁顺行1-2cm,再用止血钳或手固定穿刺针头;
④吸取1-2ml后取出悬滴至滤纸干血片上。
(3)将血片悬空平置于晾干架上,室温放置至少2小时,待晾干后呈深褐色,晾干期间避免阳光及紫外线照射、烘烤、挥发性化学物质等污染。
(4)及时将检查合格的滤纸干血片置于密封袋内,密闭保存在2~8℃冰箱中,有条件者可0℃以下保存。
(5)所有血片应当按照血源性传染病标本对待,对特殊传染病标本,如艾滋病等应当作标识并单独包装。
(6)标本递送至检测机构。
检测机构工作人员提前与院方约定收样时间,每周至少两次收样,收样时必须携带工作证明;
检测机构工作人员接收样本同时完成血样交接记录表(附表4),随样本一同交至检测机构客前部;
检测机构客前部按照《标本接收操作程序》对样本进行清点、验收,完成样本的接收。
(7)注意事项。
采血针必须一人一针;
合格滤纸干血片应当为:至少2个血斑,且每个血斑直径大于8毫米,且血斑无污染;
血片由单独自封袋包装保存,必须避免不同血片之间的交叉污染;
④滤纸干血片应当在采集后及时递送;
⑤有完整的血片采集信息记录;
⑥滤纸干血片验收。
二、检测
1.合格样本进入实验室,完成检测。
2.不合格样本,进入重采样流程。
检测机构1个工作日内以短信形式告知新生儿父母携儿前往采血医院进行重采,并将短信通知重采样的时间记录在重采样记录本中,通知重采样的短信内容包括送检医院、重采样者姓名、标本条码、重采样原因,短信落款为“采血机构+检测机构”,并留下采血机构和检测机构联系电话。采血机构凭手机短信为新生儿进行重采。结果为可疑阳性的标本,也按上述方式进入重采样流程。
三、追访
1.阴性结果通知。
(1)实验结果显示所检测的4个耳聋基因15个位点均为野生型;
(2)自收到合格标本日期起,40个工作日内出具检测结果,阴性结果将通过短信通知新生儿父母,接收到短信通知后,新生儿父母可通过检测机构电话、网站和微信公众号进行结果查询;
(3)若需要纸质报告,可拨打检测机构客服电话申请,纸质报告将寄送至采血卡上登记的常住地址(若期间地址发生变更,在申请时告知客服)。
2.阳性结果通知。
(1)实验结果显示所检测的4个耳聋基因15个位点中存在突变型;
(2)自收到合格标本日期起,40个工作日内出具检测结果,阳性结果将先通过短信通知,在短信发送一个工作日后,再由客服人员电话确认是否收到短信,阳性纸质报告和遗传咨询通知单(附表5)在规定时间内以邮寄的形式按照采血卡上的地址寄送至新生儿家长手中,以快递签字面单为准,确认家长已收到报告单及遗传咨询门诊通知单,新生儿父母可通过检测机构电话、网站和微信公众号进行结果查询;
(3)新生儿父母依据遗传咨询通知单上的时间和地点携带检测报告及时进行遗传咨询;
(4)各乡镇卫生院、村卫生所工作人员在出具检测结果三个月后对辖区内仍未诊断咨询的阳性结果进行电话追访,并将召回结果填写在《泉州台商投资区新生儿遗传性耳聋基因免费筛查阳性结果登记及随访表》(附表7)中;
(5)若在阳性结果通知的过程中,出现电话无法接通等追访失败的情况,则将受检者信息以Excel表格的形式邮件反馈至检测机构工作人员,由检测机构工作人员跟随所属辖区乡镇卫生院进行实地上门追访,并将上门追访结果填写在“召回”栏中,报告及整个追访流程由检测机构归档备案,永久保存。
四、咨询
1.诊断咨询机构
泉州台商投资区医院作为耳聋基因诊断咨询机构,负责为对前来咨询的耳聋基因筛查结果阳性者患儿家长签署《泉州台商投资区新生儿遗传性耳聋基因免费筛查阳性知情告知书》(附表6),并提供一次免费诊断和遗传咨询服务。负责从事耳聋基因诊断咨询专家要求由从事听力学或耳鼻咽喉科临床工作五年以上、具备主治医师以上职称,泉州台商投资区医院诊断咨询专家需按要求参加省、市级组织的耳聋基因诊断咨询专项培训。
2.诊断咨询流程
(1)检测结果为阳性的新生儿父母依据遗传咨询通知单上的时间和地点自愿选择诊断咨询机构及专家;
(2)检测结果为阳性的新生儿父母前往诊断咨询机构就诊需带上检测报告以及遗传咨询通知单,并在遗传咨询通知单上的时限内前往就诊;
(3)诊断咨询机构安排具备遗传咨询能力的医生为检测结果为阳性的新生儿提供一次诊断和遗传咨询服务,并负责解答新生儿父母提出的相关遗传学问题;
(4)接诊医生在咨询完毕后登记在《泉州台商投资区新生儿遗传性耳聋基因免费筛查阳性结果登记及随访表》(附表7)中。
(5)诊断咨询机构如遇诊断不明确、咨询困难等问题,可通过项目办公室协助转上级医院进一步诊断和咨询。
3.干预措施
(1)对所有遗传性耳聋基因筛查结果为阳性的新生儿,由各乡镇卫生院建立健康咨询档案并随访跟踪;
(2)对所有遗传性耳聋基因筛查结果为阳性的新生儿的父母,诊断咨询机构进行健康教育,建议在再生育前对夫妇双方进行基因检查,必要时进行产前诊断,避免生育聋儿;
(3)对经诊断咨询机构确诊为先天性耳聋的新生儿,由检测机构引导新生儿父母自愿向区残联申请康复训练补助、免费人工耳蜗植入项目。
(4)对经诊断咨询机构确诊为药物性耳聋携带者的新生儿,由诊断咨询机构为其配发用药指南卡(附表10),教育其禁止使用氨基糖甙类抗生素,避免药物性耳聋的发生,并对其母系家属建议进行基因检测和健康教育;
(5)对经诊断咨询机构确诊为迟发性耳聋高危新生儿,由诊断咨询机构对其父母进行健康教育,提供生活指导。
五、信息报送
采血机构每月10日前将上个月的《泉州台商投资区新生儿遗传性耳聋基因免费筛查统计表》(附表8)上报辖区妇幼保健院,区妇幼保健院在每月15日前将统计表报在核对无误后报区民生保障局卫健科。检测机构每月5日前将上个月的《泉州台商投资区新生儿遗传性耳聋基因免费筛查阳性结果统计表》(附表9)报区妇幼保健院,区妇幼保健院核对无误后,在每月15日前将统计表报区民生保障局卫健科。
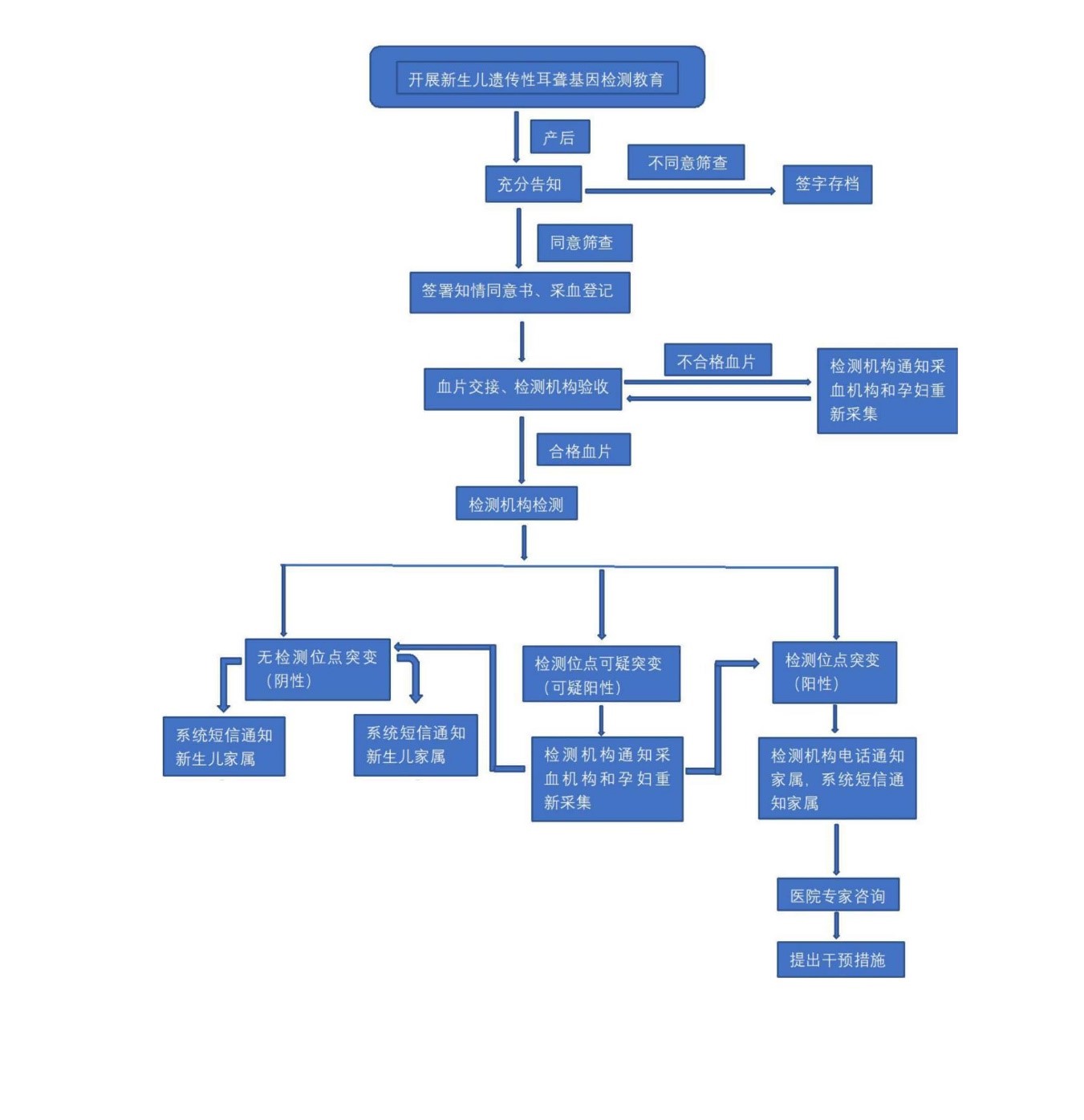
泉州台商投资区新生儿遗传性耳聋基因 免费筛查操作流程图

附表: 1.泉州台商投资区新生儿遗传性耳聋基因免费筛查知情同意书
2.采血卡
3.泉州台商投资区新生儿遗传性耳聋基因免费筛查登记本
4.血样交接记录表
5.泉州台商投资区新生儿遗传性耳聋基因免费 筛查结果通知书
6.泉州台商投资区新生儿遗传性耳聋基因免费 筛查阳性知情告知书
7.泉州台商投资区新生儿儿童遗传性耳聋基因免费筛查阳性结果登记及随访表
8.泉州台商投资区新生儿遗传性耳聋基因免费筛查统计表
9.泉州台商投资区新生儿遗传性耳聋基因免费筛查阳性结果统计表
10.用药指南卡
附表1
泉州台商投资区新生儿遗传性耳聋基因 免费筛查知情同意书
|
母亲姓名 |
新生儿性别 |
出生日期 |
住院病历号 |
|
1、耳聋基因筛查是为了早期发现药物敏感性耳聋个体及遗传性耳聋个体(包括出生时听力损失不明显而被听力筛查漏诊的遗传性耳聋个体),该检查可以提高儿童听力障碍及耳聋高危个体的检出率。 2、新生儿基因筛查运用遗传性耳聋基因芯片进行检测,该法是目前高效、敏感的检测方法之一,可以同时对中国最常见的四个耳聋相关基因(GJB2、SLC26A4、GJB3 及 mtDNA 12srRNA)的15 个突变位点进行筛查。 3、基因筛查的方法是在新生儿出生后在采遗传代谢性疾病的筛查血片同时采取少许足跟血制成血片,质检合格后,送指定实验室进行测试。 4、受检新生儿耳聋基因筛查结果分两种情况:①阴性,未发现受检的相关耳聋突变基因。如果听力筛查为“通过”,则进入听力随诊程序;如果听力筛查为“未通过”,应进一步行诊断性听力学检测及基因测序检测;②阳性:即受检基因中携带至少一个耳聋相关突变基因,听力筛查结果可能为“通过”或“未通过”。此类结果提示受检者可能与遗传性耳聋或药物敏感性耳聋密切相关,需结合听力筛查结果进一步进行诊断性听力学检测及基因测序检测。基因筛查结果异常者均将得到检测结果卡片,并得到相关咨询。 5、先天性听力损失中近50%与遗传有关,涉及的致聋基因很多,本次筛查选取的仅是目前国人最常见四个基因15个位点,没有涵盖全部的耳聋基因。因此,即使目前耳聋基因筛查和常规听力筛查无异常发现,在孩子成长过程中应该观察儿童听力及语言发育,发现异常应及时就医。 6、耳聋基因筛查费用300元/人,由区级财政全额承担。 |
|||
|
知情选择:我已了解新生儿疾病筛查的内容,包括筛查项目、条件、方式、灵敏度和费用等。 我 □愿意 □不愿意 给我的孩子做耳聋基因筛查。 监护人签名: 日期:2023年 月 日
泉州台商投资区新生儿遗传性耳聋基因免费筛查流程 1、标本采集:在出生的产科医院,由医护人员完成血片采集。 2、实验检测:送指定实验室完成耳聋基因检测。 3、结果查询:采血40个工作日后,可按采血卡上提供的地址或电话查询结果。 基因筛查结果分2种情况: ① 阴性:提示未携带常见的15项耳聋基因突变,又可以分为2种情况: A.如同时常规听筛通过,则进入听力保健随诊程序。 B.如同时常规听筛未通过,则需做进一步相关检测。 ② 阳性:提示至少携带常见的15项耳聋基因突变之一,又可以分为2种情况: A.如同时常规听筛通过,此类结果提示新生儿携带遗传性耳聋基因突变,或药物性耳聋/迟发性耳聋高危个体,需进一步进行听力保健相关咨询。 B.如同时常规听筛未通过,此类结果提示新生儿患有遗传性耳聋,需进一步诊断。 4、结果咨询:如果筛查结果阳性,筛查实验室将及时通知您,做进一步的相关咨询或检测。 |
|||
附表2
新生儿遗传性耳聋基因芯片筛查采血卡
(条码)
医院
住院号 母名
母亲身份证号码
常住地址
出生日期 年 月 日
采血日期 年 月 日
|
|
|
|
婴儿性别 男 女 单胎 双胎及以上
电话 家庭电话
采血员
家长确认信息无误签字
新生儿遗传性耳聋基因芯片筛查查询卡
(条码)
医院
1.我院依照《中华人民共和国母婴保健法》的精神,减少出生缺陷,预防听力语言障碍,为您的孩子做了耳聋基因的筛查。
2.采血40个工作日内出具检测结果,我们将结果以短信的形式通知您。
3.可采用以下方式查询结果:
电话查询:
网站查询:
微信公众号查询:
附表3
泉州台商投资区新生儿遗传性耳聋基因 免费筛查登记本
(采血机构使用)
登记单位:
登记时间:
|
泉州台商投资区新生儿遗传性耳聋基因免费筛查登记表 |
||||||||||||||||
|
序号 |
编码 |
母亲姓名 |
身份证号 |
电话 |
户籍地址(父亲或母亲) |
出生日期 |
婴儿性别 |
是否接受过 |
采血 时间 |
采血部位 |
采血人 |
筛查结果 |
重采血时间 |
备注 |
||
|
听力筛查 |
耳聋基因筛查 |
|||||||||||||||
|
1 |
|
|
|
|
|
|
|
|
|
|
|
|
|
|
|
|
|
2 |
|
|
|
|
|
|
|
|
|
|
|
|
|
|
|
|
|
3 |
|
|
|
|
|
|
|
|
|
|
|
|
|
|
|
|
|
4 |
|
|
|
|
|
|
|
|
|
|
|
|
|
|
|
|
|
5 |
|
|
|
|
|
|
|
|
|
|
|
|
|
|
|
|
|
6 |
|
|
|
|
|
|
|
|
|
|
|
|
|
|
|
|
|
7 |
|
|
|
|
|
|
|
|
|
|
|
|
|
|
|
|
附表4

附表5
泉州台商投资区新生儿遗传性耳聋基因 免费筛查结果通知书
XXX家长:
您的孩子在xxxxx医院出生后,采血进行了新生儿耳聋基因筛查,编号【0000000000】,发现为遗传性耳聋基因携带者。请携带检测结果报告单与本通知书,在三个月内带您的孩子到耳聋基因遗传咨询门诊进行免费结果咨询及听力检测。
XXXXX医院
2023年XX月XX日
咨询机构:(实时更新信息)
|
医院名称:泉州台商投资区医院 地址:泉州台商投资区张坂镇玉埕村埕边145号 导诊咨询电话: 18965538001 |
||
|
专家 |
|
门诊时间 |
|
庄黎明主任团队 |
|
每月前两周星期五上午 |
|
|
|
|
|
|
||
附表6
|
母亲姓名 |
新生儿性别 |
出生日期 |
出生医院 |
住院病历号 |
|
|
男□ 女□ |
年 月 日 |
|
|
|
听力学检查与耳聋基因联合筛查,不仅可以发现先天性耳聋,还可以发现迟发性语前听力损失,可以相互补充,实现早发现、早干预,通过科学指导和干预,可有效避免耳聋发生,使孩子开口说话,降低由聋致哑风险。 目前,您家宝宝基筛的结果是: □ GJB2纯合/复合突变:35,176,235,299 □ GJB2杂合突变:35/-, 176/-, 235/-, 299/- □ SLC26A4纯合/复合突变:IVS7-2/IVS7-2, 2168/2168, IVS7-2/2168 □ SLC26A4杂合突变:IVS7-2A>G/-、 2168A>G/- □ mtDNA突变(均质/异质):A1555G, C1494T 听筛(耳声发射)的结果是: □ 双耳均通过 □ 左耳未通过 □ 右耳未通过 □ 双耳未通过 □ 未检测 根据目前儿童的听筛与基筛结果,该宝宝需要接受进一步的诊断性听力学检测,以了解目前的听力情况。 具体检测项目包括:□ 诊断性耳声发射 □ 听觉脑干诱发电位 □ 多频稳态听觉诱发电位 □ 声导抗 医生签字: 日期: 年 月 日 |
||||
|
知情选择:我已充分了解该检查的性质、目的、风险性、必要性和费用,对其中的疑问已经得到医生的解答。 □ 同意 □ 不同意 监护人签名: 日期: 年 月 日 |
||||
泉州台商投资区新生儿遗传性耳聋基因 免费筛查阳性知情告知书
|
附表7 泉州台商投资区新生儿遗传性耳聋基因 免费筛查阳性结果登记及随访表 |
||||||||||||||
|
单位: |
||||||||||||||
|
序号 |
标本编号 |
母亲姓名 |
分娩机构 |
电话 |
户籍地址 |
出生日期 |
婴儿性别 |
听力筛查结果 |
随访 日期 |
随访 日期 |
接受咨询诊断日期 |
诊断性听力学 |
备注 |
|
|
左耳 |
右耳 |
咨询诊断结果 |
||||||||||||
|
1 |
|
|
|
|
|
|
|
|
|
|
|
|
|
|
|
2 |
|
|
|
|
|
|
|
|
|
|
|
|
|
|
|
3 |
|
|
|
|
|
|
|
|
|
|
|
|
|
|
|
4 |
|
|
|
|
|
|
|
|
|
|
|
|
|
|
|
5 |
|
|
|
|
|
|
|
|
|
|
|
|
|
|
|
6 |
|
|
|
|
|
|
|
|
|
|
|
|
|
|
|
7 |
|
|
|
|
|
|
|
|
|
|
|
|
|
|
|
附表8 |
||||||||||||||||||||
|
泉州台商投资区新生儿遗传性耳聋基因 免费筛查统计表 |
||||||||||||||||||||
|
2023年( )月份报表 |
||||||||||||||||||||
|
填报单位(盖章): |
||||||||||||||||||||
|
乡镇/单位 |
本月活产数 |
本月筛查人数 |
累计筛查人数 |
本月耳聋基因携带者人数 |
累计耳聋基因携带者人数 |
接受咨询诊断人数 |
累计接受咨询人数 |
备注 |
||||||||||||
|
区医院 |
|
|
|
|
|
|
|
|
||||||||||||
|
东园镇中心卫生院 |
|
|
|
|
|
|
|
|
||||||||||||
|
弘润医院 |
|
|
|
|
|
|
|
|
||||||||||||
|
合计 |
|
|
|
|
|
|
|
|
||||||||||||
|
负责人: 填报人: 联系电话: 填报时间: |
||||||||||||||||||||
|
填表说明:1、采血机构在每月10日前报送区妇幼保健院;2、接受咨询的人数是指到区医院接受“一对一”专家咨询的人数。 |
||||||||||||||||||||
|
附表9 泉州台商投资区新生儿遗传性耳聋基因 免费筛查阳性结果统计表 |
||||||||||||||||||||
|
2023年( )月份报表 |
||||||||||||||||||||
|
单位: |
||||||||||||||||||||
|
乡镇(单位) |
本月耳聋基因筛查人数 |
累计耳聋基因筛查人数 |
本月耳聋基因携带者人数 |
累计耳聋基因携带者人数 |
备注 |
|||||||||||||||
|
区医院 |
|
|
|
|
|
|||||||||||||||
|
东园镇中心卫生院 |
|
|
|
|
|
|||||||||||||||
|
洛阳镇卫生院 |
|
|
|
|
|
|||||||||||||||
|
弘润医院 |
|
|
|
|
|
|||||||||||||||
|
合计 |
|
|
|
|
|
|||||||||||||||
|
|
|
|
|
|
|
|||||||||||||||
|
填报人: 联系电话: 填报时间: |
||||||||||||||||||||
|
填表要求:检测机构在每月5日前填报(此表高品检验填报,各采血机构不用报)。 |
||||||||||||||||||||
附表10
扫一扫在手机上查看当前页面


闽政通APP
闽公网安备:35051902000102号



